沙巴体育
股票名称:沙巴体育
股票代码:600237
Menu
EN
网站首页
沙巴体育
聚丙烯薄膜
金属化薄膜
交流电容器
直流电容器
电力电子电容器
聚酯薄膜
石英晶体谐振器
电容器配件
精密连接器
材料/招标
招标
应用领域
家电
轨道交通
清洁能源
照明电子
电子电路
电子显示
现代印刷
节能应用
汽车电子
船舶推进
创新研发
技术力量
研发团队
资料下载
沙巴体育博彩
沙巴体育
新闻资讯
公司荣誉
品牌文化
历史进程
社会责任
沙巴体育博彩
股票信息
临时公告
定期公告
投资者保护
加入我们
联系我们
销售热线
采购热线
合作洽谈
廉洁举报
招标
网站首页
>
材料/招标
>
招标
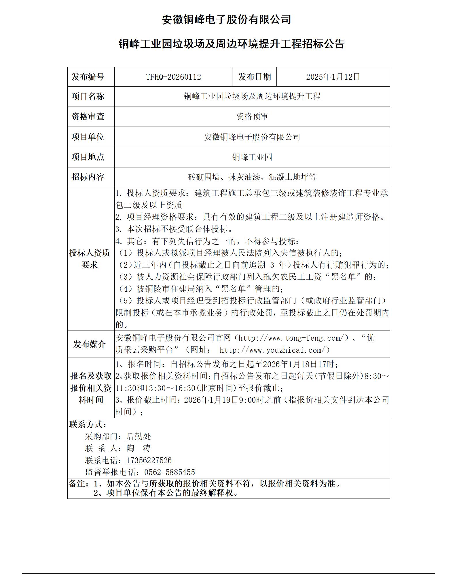
01-沙巴体育 (铜峰工业园垃圾场及周边环境提升工程 招标公告)(1)_01
发布时间:2026-01-12
阅读次数:76
上一条:
01沙巴体育 (电力电子分公司T5栋厂房吊顶工程 招标公告)_01
下一条:
01-沙巴体育 (电容器分公司交流三线配电房和21号平房改造工程 招标公告)_01
世界杯官网买球平台
2026世界杯下注平台
威尼斯人网上赌场
世界杯投注
澳门新葡京赌场