沙巴体育
股票名称:沙巴体育
股票代码:600237
Menu
EN
网站首页
沙巴体育
聚丙烯薄膜
金属化薄膜
交流电容器
直流电容器
电力电子电容器
聚酯薄膜
石英晶体谐振器
电容器配件
精密连接器
材料/招标
招标
应用领域
家电
轨道交通
清洁能源
照明电子
电子电路
电子显示
现代印刷
节能应用
汽车电子
船舶推进
创新研发
技术力量
研发团队
资料下载
沙巴体育
沙巴体育博彩
新闻资讯
公司荣誉
品牌文化
历史进程
社会责任
沙巴体育
股票信息
临时公告
定期公告
投资者保护
加入我们
联系我们
销售热线
采购热线
合作洽谈
廉洁举报
招标
网站首页
>
材料/招标
>
招标
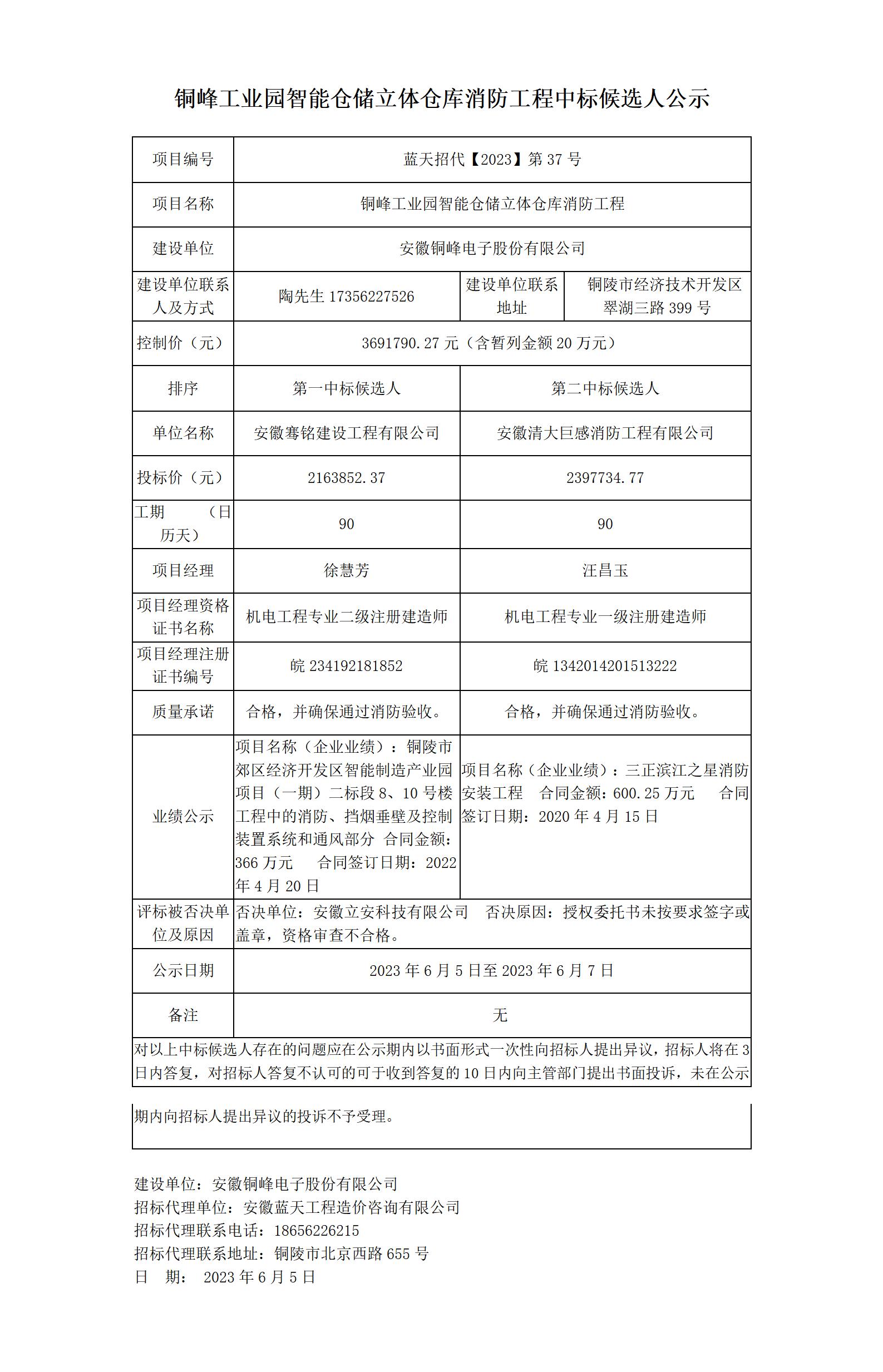
铜峰工业园智能仓储立体仓库消防工程(中标候选人公示)
发布时间:2023-06-06
阅读次数:8017
上一条:
铜峰工业园智能仓储立体仓库工程--钢结构防火涂料工程招标公告
下一条:
沙巴体育绿化招标公告
网上赌搏平台网址大全
沙巴体育
世界杯投注官网,世界杯压球网站
亚洲十大足彩排行榜
澳门银河娱乐城